你的浏览器版本过低,可能导致网站不能正常访问!
为了你能正常使用网站功能,请使用这些浏览器。
Chrome
Firefox
IE9及以上
页面加载中,请稍候...
网站首页
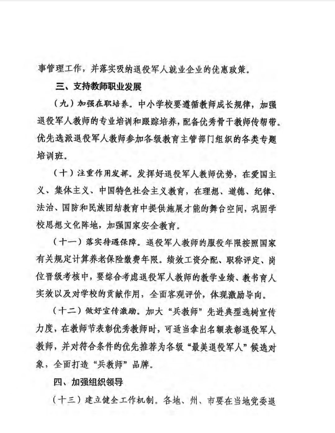
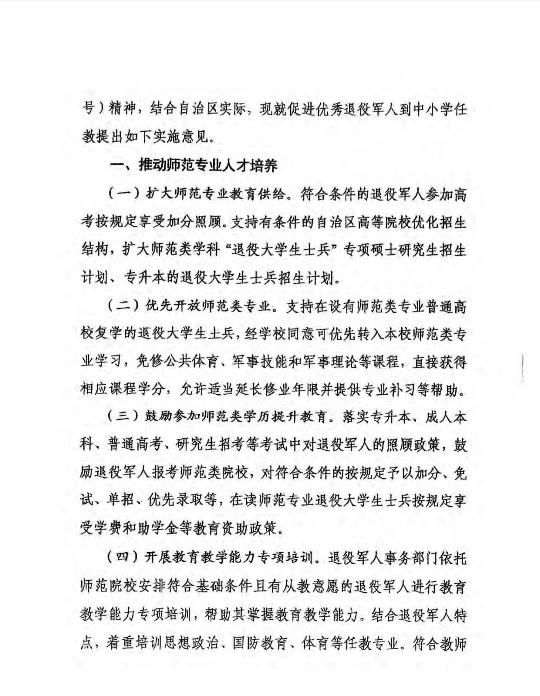
技能培训
戎创业务
政策服务
优待服务
通知公告
军创企业
拥军风采
百商联盟
网站首页
技能培训
戎创业务
政策服务
优待服务
通知公告
军创企业
拥军风采
百商联盟
个人服务
企业服务
关于促进优秀退役军人到中小学任教的实施意见 自治区退役军人事务厅发〔2023〕10号
发布日期:2026-03-19
浏览量:61
文章来源:本站
文章编辑:admin
上一篇 : 没有了!
下一篇:职来等你!